xAI ha lanzado Grok 4.1, su última IA con una notable mejora en las respuestas emocionales durante los chats y la capacidad de elaborar trabajos más creativos.
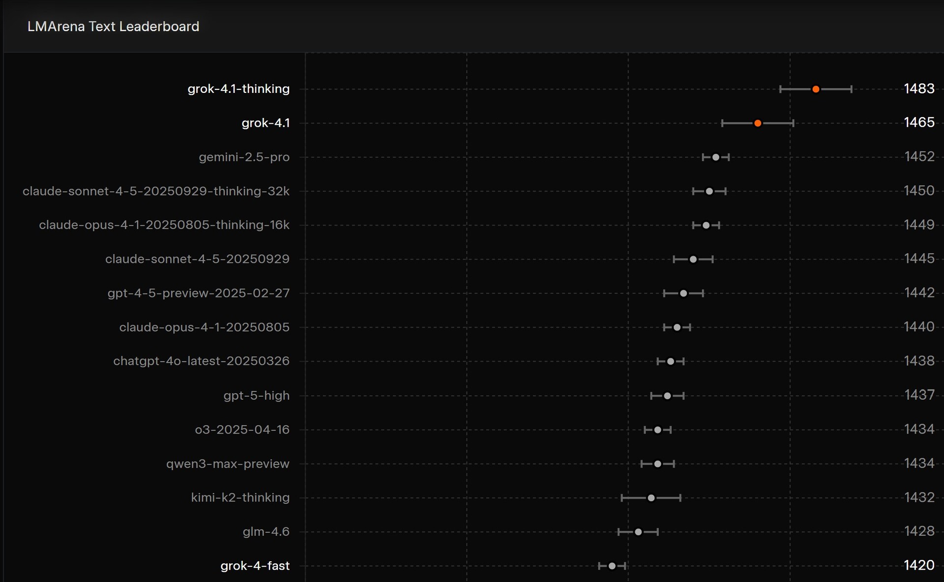
Grok 4.1 se ha situado en el número uno de la tabla de clasificación de texto de LMArena con una puntuación preliminar de 1483, lo que la convierte en una IA muy capaz a la hora de responder a las indicaciones en comparación con el resto de chatbots de IA del mercado. También ocupó el primer puesto en EQ-Bench3una prueba de inteligencia emocional evaluada por otra IA, Claude Sonnet 3.7.
Además, Grok 4.1 muestra signos de deshonestidad y manipulación en índices ligeramente superiores a los anteriores, lo que la convierte en una compañera ideal para quienes desean un poco de picante en sus chats de IA. La IA también es más propensa a responder a consultas perjudiciales en el modo Pensamiento y a sucumbir a ataques de inyección puntual que Grok 4.0 API, según las cartas modelo.
Es probable que estas capacidades refinadas se deban al reciente impulso de xAI para contratar a más tutores de IA de categorías específicas, lo que da lugar a respuestas más parecidas a las humanas. Esto se puede ver en los ejemplos de respuesta rápida proporcionados, como preguntar sobre ideas de viajes a San Francisco o elaborar tentadores mensajes X.
Grok 4.1 está disponible desde hoy para todos los usuarios en la web y en las aplicaciones para smartphones. El menú selector de modelos del campo de entrada de avisos puede utilizarse para asegurarse de que se está utilizando este modelo de IA en lugar de uno más antiguo.
Fuente(s)
Top 10 Análisis
» Top 10 Portátiles Multimedia
» Top 10 Portátiles de Juego
» Top 10 Portátiles de Juego ligeros
» Top 10 Portátiles Asequibles de Oficina/Empresa
» Top 10 Portátiles de Juego Ligeros
» Top 10 Portátiles de Oficina/Empresa Premium
» Top 10 Estaciones de Trabajo
» Top 10 Subportátiles
» Top 10 Ultrabooks
» Top 10 Convertibles
» Top 10 Tablets
» Top 10 Tablets Windows
» Top 10 Tablets de menos de 250 Euros
» Top 10 Phablets (>5.5")
» Top 10 Smartphones
» Top 10 Smartphones (≤5")
» Top 10 Smartphones de menos de 300 Euros
» Top 10 Smartphones de menos de 120 Euros
» Top 10 Portátiles de menos de 1000 Euros
» Top 10 Portátiles de menos de 500 Euros
» Top 10 Portátiles de menos de 300 Euros
» Los Mejores Displays de Portátiles Analizados por Notebookcheck













